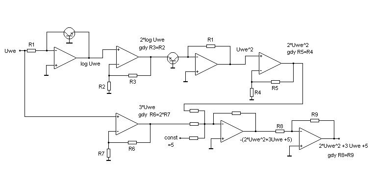
Mam takie pytanie czy jest mozliwa budowa układu na wzmacniaczu który bedzie rozwiązywał takie równania typu: Uwy=2*[(Uwe)^2]+3*Uwe+5 ?
Może ktoś z Was ma adres jakiejś stronki lub wie w jakiej książsce to zostało opisane.
Dzieki za pomoc.
Aktyw Forum
Zarejestruj się na forum.ep.com.pl i zgłoś swój akces do Aktywu Forum. Jeśli jesteś już zarejestrowany wystarczy, że się zalogujesz.
Sprawdź punkty Zarejestruj sięModeratorzy:Jacek Bogusz, Moderatorzy

Użytkownicy przeglądający to forum: Obecnie na forum nie ma żadnego zarejestrowanego użytkownika i 77 gości