Aktyw Forum
Zarejestruj się na forum.ep.com.pl i zgłoś swój akces do Aktywu Forum. Jeśli jesteś już zarejestrowany wystarczy, że się zalogujesz.
Sprawdź punkty Zarejestruj sięlikwidacja pogłosu w telefonii VOIP
Moderatorzy:Jacek Bogusz, Moderatorzy
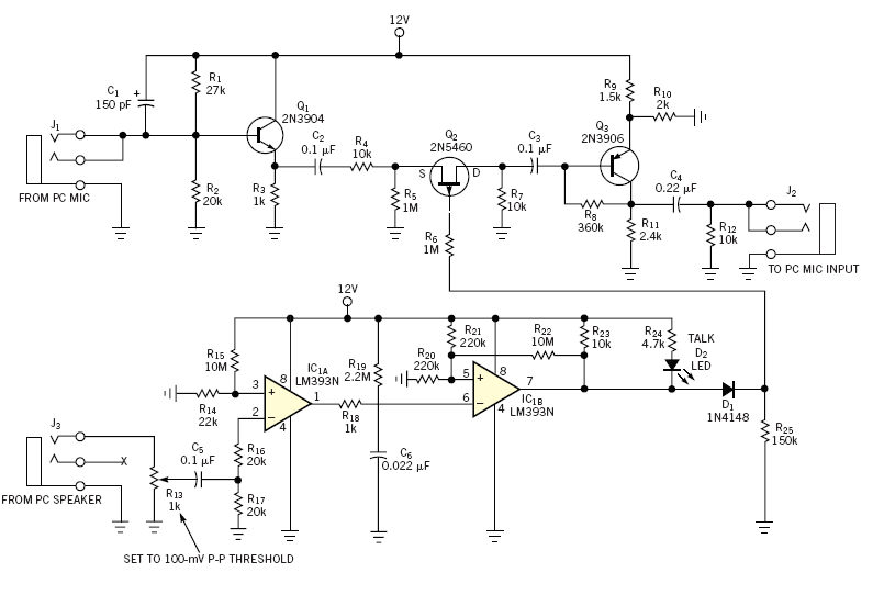
Zbudowanie takiego układ eliminuje powstające echo podczas rozmowy np SKYPE i innych komunikatorów internetowych. Do układu doprowadza się sygnał z używanego mikrofonu oraz sygnał z głośników. Przystawkę podłączamy do wejścia mikrofonowego karty dźwiękowej w komputerez -może być ko karta zintegrowana na płycie lub dodatkowa .Przy uruchomieniu przystawki regulujemy poziom sygnału z głośnika PC na poziom około 100mV. -regulacja R13
a może wystarczyło by odtwarzanie dla mikrofonu wyłączyć? w windowsach robi sie to w mikserze (włącza się po dwukliku na głośniczku w zasobniku) i zaznacza się wycisz dla mikrofonu. U mnie to wystarcza i jest ok
oczywiście w sekcji nagrywania (opcje -> wlasciwosci -> nagrywanie ) mikrofon musi byc wlaczony (nie wyciszony).
Kto jest online
Użytkownicy przeglądający to forum: Obecnie na forum nie ma żadnego zarejestrowanego użytkownika i 26 gości

