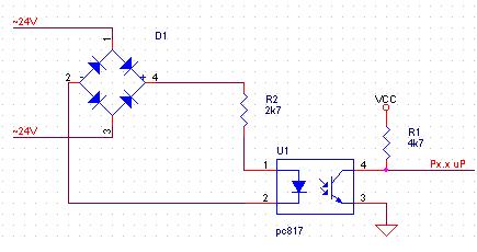
Witam! Jestem delikatnie mowiac "poczatkujacym" elektronikiem. Mam taki problem: do ucontrolera doprowadzic mam sygnaly poprzez izolacje galwaniczna, wiem,ze izolacje galw robi sie wykorzystujac transoptory, sek w tym, ze napiecie, ktore mam na "wejsciu" jest z przedzialu 20-30 V (DC) i teraz musze je najpierw przerobic na poziom 0-3.3 (0-5) (cyfra) i podem "odizolowac" galwaniczni. Wie ktos jak skonstruowac za jak najnizsza cene taki uklad? Czy uklad przetwarzajacy napiecie 20-30V na 1.8-5.5 V jest poprawnie skonstruowany (schemat w zalaczniku)?
Prosze Was stazi wyjadacze, pomozcie mi !
				 
Aktyw Forum
Zarejestruj się na forum.ep.com.pl i zgłoś swój akces do Aktywu Forum. Jeśli jesteś już zarejestrowany wystarczy, że się zalogujesz.
Sprawdź punkty Zarejestruj sięDopasowanie zasilania poprzez izolacje galwaniczna
Moderatorzy:Jacek Bogusz, Moderatorzy
Kto jest online
Użytkownicy przeglądający to forum: Obecnie na forum nie ma żadnego zarejestrowanego użytkownika i 42 gości
