Aktyw Forum
Zarejestruj się na forum.ep.com.pl i zgłoś swój akces do Aktywu Forum. Jeśli jesteś już zarejestrowany wystarczy, że się zalogujesz.
Sprawdź punkty Zarejestruj sięZdalne sterowanie
Moderatorzy:Jacek Bogusz, Moderatorzy
Witam wszytkich, potrzeba mi małej pomocy.
Niżej jest schemat nadajnika cyfrowego zrobiłem. Cały problem polega na tym, że ma bardzo małą moc wyjściową, wiec trzebaby było dorobić jeszcze jakis stopień wzmacniający abym miał zasięg tak do 20m max. Niestety nie potrafie sam, a nie znam sie jeszcze tak bardzo na radiotechnice. Samą idee przedstawiłem na schemacie. Układ działa - genrejue prąd zmienny o częstotliwości 16Mhz. Jak ma wyglądac taki wzmacniacz abym podłaczył go do punktu A` i dawał taką moc? (i jak mam podłaczyć antenę, w które miejsce). Na jakich częstotliwościach w ogóle mógłbym sie bawić taką zabawką? (specjalnie jest na kwarcu, żebym był pewien na jakiej czestotliwości działa). Barzo proszę o pomoc
Niżej jest schemat nadajnika cyfrowego zrobiłem. Cały problem polega na tym, że ma bardzo małą moc wyjściową, wiec trzebaby było dorobić jeszcze jakis stopień wzmacniający abym miał zasięg tak do 20m max. Niestety nie potrafie sam, a nie znam sie jeszcze tak bardzo na radiotechnice. Samą idee przedstawiłem na schemacie. Układ działa - genrejue prąd zmienny o częstotliwości 16Mhz. Jak ma wyglądac taki wzmacniacz abym podłaczył go do punktu A` i dawał taką moc? (i jak mam podłaczyć antenę, w które miejsce). Na jakich częstotliwościach w ogóle mógłbym sie bawić taką zabawką? (specjalnie jest na kwarcu, żebym był pewien na jakiej czestotliwości działa). Barzo proszę o pomoc
- Załączniki
-
- nadajnik2.GIF (4.97KiB)Przejrzano 11677 razy
-
janek11389
- -

- Posty:682
- Rejestracja:5 cze 2004, o 10:57
Witam! Sprawa wzmocnienia jest bardzo prosta, dobuduj jeszcze jeden stopień w klasie C, a w kolektorze wstaw obwód rezonansowy nastrojony na tą częstotliwość, antenę możesz zrobić jako uzwojenie wtórne, na tym obwodzie, albo puścić to przez filtr dolno przepustowy, na ta częstotliwość, ale pozostaje jeszcze kwestia modulacji, musisz ją puścić przez pojemność, i wstawić diodę pojemnościową, żeby mogło to modulować, a nie roztajało Ci tego generatora.
Pozdrawiam
Ps. Mógłbyś też w kolektor wstawić obwód na tą częstotliwość, tranzystor pracował by jako generator i wzmacniacz i sygnał brać z kolektora, a nie z emitera.
Pozdrawiam
Ps. Mógłbyś też w kolektor wstawić obwód na tą częstotliwość, tranzystor pracował by jako generator i wzmacniacz i sygnał brać z kolektora, a nie z emitera.
Tak, nie chce modulacji FM, chodzi mi o prostotę wykonania, odbiornik bedzie działał na takiej zasadzie, że gdy w antenie wytworzy sie prąd to oznacza że nadajniik nadaje jeden(czyli wogóle coś nadaje, w tym przypadku czestotliwość kwarca), a jeśli w antenie nie wytworzy sie prąd, to oznacza, że nadajnik nic nie nadaje, czyli zero. Porównałbym to do modulacji AM, ale nie jest to tak dokońca tak jak powinno być
(to takie awangardowe
)
czarutek, czy możesz jeszcze raz opublikować ten schemat, bo nie widzę na nim niektórych wartości, jakis takiś zamazany jest ten rysunek.
[ Dodano: 13-06-2005, 08:34 ]
Zapomniałem dodać jak będzie wyglądał odbiornik, pomiędzy punkt B` i C` myślę aby dać wzmacniacz w.cz to polepszy pracę detektora.
czarutek, czy możesz jeszcze raz opublikować ten schemat, bo nie widzę na nim niektórych wartości, jakis takiś zamazany jest ten rysunek.
[ Dodano: 13-06-2005, 08:34 ]
Zapomniałem dodać jak będzie wyglądał odbiornik, pomiędzy punkt B` i C` myślę aby dać wzmacniacz w.cz to polepszy pracę detektora.
- Załączniki
-
- odbiornik2.GIF (4.5KiB)Przejrzano 11622 razy
-
czarutek
Mam zakopconą już optykę skanera... 
Rezystor 100k (ponieważ bazę podnosisz z portu przez R1) na razie pomiń.
Kondensator 1n.
Cewka powietrzna na oko wstępnie 20 zwojów drutem 0,5mm i na średnicy 4mm.
Zamiast R3 zwora.
Popróbuj. Gdyby stawał, pokombinuj z cewką wsuwając w nią żelazo albo jakiś rdzeń.
A jeśli nie będzie działać, narysuję końcówkę. Niestety, tak niskich częstotliwości nie ćwiczyłem i nie mam żadnego wyczucia co do wartości elementów.
P.S. To nie jest FM ani AM, tylko no co?
Rezystor 100k (ponieważ bazę podnosisz z portu przez R1) na razie pomiń.
Kondensator 1n.
Cewka powietrzna na oko wstępnie 20 zwojów drutem 0,5mm i na średnicy 4mm.
Zamiast R3 zwora.
Popróbuj. Gdyby stawał, pokombinuj z cewką wsuwając w nią żelazo albo jakiś rdzeń.
A jeśli nie będzie działać, narysuję końcówkę. Niestety, tak niskich częstotliwości nie ćwiczyłem i nie mam żadnego wyczucia co do wartości elementów.
P.S. To nie jest FM ani AM, tylko no co?
Nie niestety nie wzbudza sie po modyfikacjach, ani z cewką, ani jak ją usunę, ani jak dam 100k, ani jak go nie dam ani cewki a wlutuję antenę przy kolektorze, nic, działa tylko ta pierwotna konfiguracja, Jednak trzeba robić topień wzmacniający, Wydaje mi się, że w drugim stopniu można dać tą antenę przy kolektorze tak jak naszkicowałeś, a stopień swoją droga będzie wzmacnial dodtakowo sygnał. Mógłbyś naszkicować(nawet w paincie) jak ma wyglądać ten stopień?
A co myslicie o odbiorniku, chyba ogólnie to nie jest zły
[ Dodano: 13-06-2005, 19:23 ]
aha działa jedynie jeszcze jak wywalę ten 220 na wjeściu, ale tor aczej nie zmienia nic
A co myslicie o odbiorniku, chyba ogólnie to nie jest zły
[ Dodano: 13-06-2005, 19:23 ]
aha działa jedynie jeszcze jak wywalę ten 220 na wjeściu, ale tor aczej nie zmienia nic
-
janek11389
- -

- Posty:682
- Rejestracja:5 cze 2004, o 10:57
Witam! Z tego schematu, nie bardzo wynika, co ta kość w zasadzie ma robić, czy tylko jako impulsy modulacji, czy jako modulator i zarazem polaryzacja tego generatora, bo bez tej kości, to ten generator fali nośnej nie ma prawa ruszyć, brakuje dzielnika bazowego, który spolaryzuje ten tranzystor. Druga sprawa, to mówi się, że ten typ generatora za zwyczaj od razu rusza, ale to jest nie prawdą, jest ciężki do wzbudzenia się, trzeba się po prostu do niego przyłożyć i to najlepiej z przyrządami, o wiele lepiej i bez żadnych problemów startuje generator z dzieloną pojemnością między bazą a kolektorem. Musisz najpierw uruchomić sam generator, ale dołóż mu między kolektor a bazę 100K, a między bazę a masę 47K, bo inaczej to nie ruszy, ale to nie wszystko, przydałaby się sonda, żeby wiedzieć czy to ruszyło, ale choć ruszy, to i tak nie będziesz pewien czy na tej częstotliwości, może być na którejś z harmonicznych, jak sam widzisz, niby banalnie proste układy, ale bez odpowiednich przyrządów, to nie jest się pewnym, czy to jest tak jak powinno. W.cz. jest fajne dla zabawy, ale kto powiedział, że to jest proste?, To tylko tak wygląda.
Pozdrawiam
Pozdrawiam
Oj ja już niejednokorotnie się przekonałem, że bez przyrządów trudno coś dobrze zrobić, ale jakoś sobie radzę, nom ale tu nie będzie mi tak łatwo, potrzba by mi było naprawdę dokładnie pomierzyć jak to z tym startem. Janku, a może masz sugestie, na takie cudo, że generator będzie chodzić cały czas, więc nie bedzie problemu czy sie wystarczająco szybko wzbudza, czy tez nie(startował by w momencie podłączenia zasilania), a tranzystor podpięty do TxD by jedynie przepuszczał bądź nieprzepuszczał prad zmienny do bloku nadawczego. Pierwotnie tak własnie chciałem, ale kolega, który mi to zaprojektował powiedział, że tak będzie ok. Jedna rzecz na której mi zależy, to aby nadajnik był na kwarcu, ponieważ tak najłatwiej mi będzie ustalić pasmo nadawnia.
-
janek11389
- -

- Posty:682
- Rejestracja:5 cze 2004, o 10:57
Witam! To nie jest skomplikowany układ, wręcz przeciwnie, ale te dwa bloki musisz uruchomić każdy z osobna, bo taka jest zasada powodzenia, dużo łatwiej, było by Ci doradzić, jak byś po prostu powiedział, czemu to ma służyć, może nawet w tedy nasunęło by się jakieś inne rozwiązanie. Ale szczerze mówiąc pewnym powodzeniem, był by tu miernik częstotliwości.
Pozdrawiam
Pozdrawiam
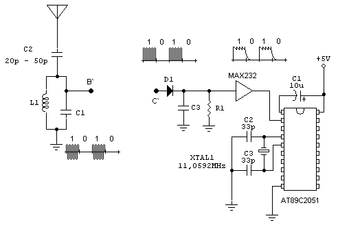
Na Rys 1 jest stan portu TxD nadajnika, przy 1 antena bądź dioda nadaje, przy zerze nic sie nie dzieje czyli jakby prąd nie płynie(tutaj podczerwień lub fala el-mag) teraz odbiornik po prawej w zależności czy otrzymuje sygnał(podczerwien bądź falę el-mag) dioda odbiorcza przewodzi prąd lub cewka(antena odbiorcza) wytwarza prąd(czyli 1-prad płynie) bądź gdy brak sygnału nic sie nie dzieje (czyli zero-prąd nie płynie w ogóle). Na rys 2 przedstawiłem jak chiałbym to zrobić. wykres na górze to fala elektromagnetyczna, przy 1 fala ma częstotliwość f=xMhz, przy zerze amplituda fali jest bliska zeru, więc nawet częstotliwość mnie nie obchodzi, ale bedzie tez jak coś równa f=x(ale tu dąże aby nie było amplitudy żadnej). Nadawnie zrobil bym w taki sposób, że TxD zamyka lub otwiera przepływ prądu do anteny (przez tanzystor), ale niezaleznie od stanu TxD generator G bedzie generował f=xMHz(cały czas), gdy stan jest wysoki, tranzystor przewodzi, antena nadaje f=x, gdzy stan jest niski, tranzystor nie przewodzi, antena nic nie nadaje.
Teraz odbiornik, obwód wejściowy dostrajam do takiej samej czestotliwości czyli f=x, aby wyłapać z anteny prąd o takiej częstotliwości jaką chce(i tylko tą nie obchodzi mie dobroć i pasmo tego obwodu, bede wyłapywał jedynie f=x, żadego +/- 3kHz) sygnał jaki jest na wykresie powyżej idzie do wzmacniacza w.cz, a następnie przetważam go w detektorze(bedzie oparty o diodę półprzewodnikową), dioda zachowa sie jak mostek, więc przepuści mi jedynie dodatnie połówki sygnału zmiennego ze wzamcniacza w.cz. Dodatnie połówki(lekko odfiltruję) gdzie prąd płynie to będą moje jedynki, a gdy prąd nie płynie to będą zera. teraz wystarczy wzmocnić lekko ten sygnał jakimś tranzystorkiem(albo może anwet dać max232, tylko nie wiem jak on dokładnie tam wzmacnia ten sygnał) i podać na RxD odbiornika. Taką miałem pierwotnie koncepcje.
Teraz odbiornik, obwód wejściowy dostrajam do takiej samej czestotliwości czyli f=x, aby wyłapać z anteny prąd o takiej częstotliwości jaką chce(i tylko tą nie obchodzi mie dobroć i pasmo tego obwodu, bede wyłapywał jedynie f=x, żadego +/- 3kHz) sygnał jaki jest na wykresie powyżej idzie do wzmacniacza w.cz, a następnie przetważam go w detektorze(bedzie oparty o diodę półprzewodnikową), dioda zachowa sie jak mostek, więc przepuści mi jedynie dodatnie połówki sygnału zmiennego ze wzamcniacza w.cz. Dodatnie połówki(lekko odfiltruję) gdzie prąd płynie to będą moje jedynki, a gdy prąd nie płynie to będą zera. teraz wystarczy wzmocnić lekko ten sygnał jakimś tranzystorkiem(albo może anwet dać max232, tylko nie wiem jak on dokładnie tam wzmacnia ten sygnał) i podać na RxD odbiornika. Taką miałem pierwotnie koncepcje.
- Załączniki
-
- rys.gif (7.8KiB)Przejrzano 11562 razy
-
janek11389
- -

- Posty:682
- Rejestracja:5 cze 2004, o 10:57
Witam! Ja chyba jestem za cienki dla Ciebie, jest to dla mnie nie w pełni zrozumiałe, co to jest,,TxD” w antenie odbiorczej nie ma, jakiego takiego prądu, tylko napięcie w.cz. i to w dodatku w,,uV” co do obwodów rezonansowych w nadajniku, to tam prąd płynie większy, gdy on nie jest w rezon asie, takie układy działają wręcz odwrotnie jak zwykle żarówki, jeżeli chcesz wystroić stopień końcowy amatorskim sposobem, to podczas nadawania ustawiasz na minimalny pobór prądu i w tedy jest największe wypromieniowanie i wręcz odwrotnie, gdy zaczynasz odstrajać obwód rezonansowy, to skuteczność maleje, a rośnie pobór prądu. Nie odpowiedziałeś na moje pytanie, do czego to ma służyć, jeżeli nie chcesz powiedzieć, to nie ma sprawy, uszanuję to, ale powiedz to otwarcie.
Pozdrawiam
Pozdrawiam
Specjalnie napisałem posta wyżej, to ma służyć do komunikacji dwóch prcesorów AT89C2051
, nic nie chcę ukrywać
. TxD to port, który nadaje, a RxD to port który odbiera. Gdy dwa procesory, bądź procesor z portem RS232 kompunikują się, sa podłączone na "odwrót" względem siebie. Port pierwszy ma TxD podpięty do RxD drugiego i na odwrót drugi swój TxD ma podłączony do RxD pierwszego. Prąd w tej komunikacji jest impulsowy, tak że można przyjąć, że przy zerze prąd nie płynie, a przy jedynce płynie prąd o napięciu 5V(taki jak zasilanie procesora, oczywiście nie jest to tak dokładnie bo porty mają duże oporności, a więc jest spadek pradu i napięcia) wkażdym razie nie jest to prąd przemienny, płynie w jednym kierunku, od pierwszego do drugiego. Aby może uprościć konstrucje, powiedzmy że port tego procesora to nic innego jak zwykły guziczek stykowy, jak naciskam, zamykam owód, prąd płynie, jak puszcza, prąd nie płnie(chciałbym aby odbiornik wiedział kiedy nacisnąłem a kiedy puściłem guzik i zapalał bądź gasił diodkę LED). I teraz bym chciał zrobić to w ten sposób:
Guziczek jest podpięty do +5V, jak go naciskam puszczam prąd na tranzystor, który zamyka obwód i przepuszcza częstotliwość generatora na antene, i nadaje, gdy puszczam otwieram obwód, i na trnazystor(bazę) nie płynie żadnen prąd, więc nie przepuszcza prądu zmiennego na antenę i nadajnik nic nie nadaje. Mógłbym zrobić to na diodzie IR, ale nie jest to takie dobre jeśli urzywam to w domu(meble, ściany itp). Gdy zrobie to na radiofalach, mogę sterować nawet jak "nie widzą się wzajemnie". Cały problem, że trzeba tu zrobić generator na konkretną częstotliwość, zamykanie obwodów, otwieranie, itp a ja nie potrafie sam tego zrobić, dlatego prosze o pomoc, jakiekolwiek sugestie, schematy mi starczą, chciałbym jedynie aby nadajnik działał na kwarcu, ponieważ będe pewnien na jakiej częstotliwości ma nasłuchiwać odbiornik. Wystarczy mi jedynie 20m, jeśli jest możliwość może być więcej, ale domyślam się, że będzie sie to wiązać z większym poborem z baterii, które będą się szybko wyczerpywać, także na poczatek 20m to moje maximum.
[ Dodano: 14-06-2005, 22:22 ]
Janku masz jakiś pomysł? Ten pierwotny układ wg mnie jest naprawde bo sie wzbudza, tylko trzeba by było dawać stopnie wzmacniające.
Guziczek jest podpięty do +5V, jak go naciskam puszczam prąd na tranzystor, który zamyka obwód i przepuszcza częstotliwość generatora na antene, i nadaje, gdy puszczam otwieram obwód, i na trnazystor(bazę) nie płynie żadnen prąd, więc nie przepuszcza prądu zmiennego na antenę i nadajnik nic nie nadaje. Mógłbym zrobić to na diodzie IR, ale nie jest to takie dobre jeśli urzywam to w domu(meble, ściany itp). Gdy zrobie to na radiofalach, mogę sterować nawet jak "nie widzą się wzajemnie". Cały problem, że trzeba tu zrobić generator na konkretną częstotliwość, zamykanie obwodów, otwieranie, itp a ja nie potrafie sam tego zrobić, dlatego prosze o pomoc, jakiekolwiek sugestie, schematy mi starczą, chciałbym jedynie aby nadajnik działał na kwarcu, ponieważ będe pewnien na jakiej częstotliwości ma nasłuchiwać odbiornik. Wystarczy mi jedynie 20m, jeśli jest możliwość może być więcej, ale domyślam się, że będzie sie to wiązać z większym poborem z baterii, które będą się szybko wyczerpywać, także na poczatek 20m to moje maximum.
[ Dodano: 14-06-2005, 22:22 ]
Janku masz jakiś pomysł? Ten pierwotny układ wg mnie jest naprawde bo sie wzbudza, tylko trzeba by było dawać stopnie wzmacniające.
Witam
ale to skomplikowałeś. A tak wogóle to kto robi to na cęstotliwości 16mHz???
przecież jak dasz dopałę i kawałek antenki to cię PAR namierzy....
moja rada, zrób to na scalaczkach które są gotowymi nadajnikami i odbiornikami, np CC1000, i wiele innych. Jedyna słuszna częstotliwość to pasmo 433.92 mhz .
wyszukaj sobie jakieś stare alarmy samochodowe na pilota, tam są moduły odbiorników na pasmo 433.
sam nadajnik na to pasmo składa się z góra 5 elementów, jak zastosujesz filtr z falą to częstotliwość będzie stała jak "drut"
teraz co do tego schematu:
podstawowa sprawa to należy zdemodulowany sygnał podać na komparator który wytnie stany nieustalone i zrobi z tego sygnał cyfrowy o prawidłowych zboczach.
układ z rysunku , nie obrażcie się , nigdy nie zadziała przy chociażby 5 procentowej pewności, procesor będzie dostawał tylę śmieci, że zgłupieje. Praw transmisji szeregowej nie można olewać, procesor musi mieć prawidłowy bit startu, dane i bit końca transmisji, jeżeli tego nie dostanie w ściśle określonym czasie to klapa.
Twój układ będzie "przeciągał" impulsy i "opóżniał" a to już wystarczy aby nie zadziałało.
pozdrawiam
przecież jak dasz dopałę i kawałek antenki to cię PAR namierzy....
moja rada, zrób to na scalaczkach które są gotowymi nadajnikami i odbiornikami, np CC1000, i wiele innych. Jedyna słuszna częstotliwość to pasmo 433.92 mhz .
wyszukaj sobie jakieś stare alarmy samochodowe na pilota, tam są moduły odbiorników na pasmo 433.
sam nadajnik na to pasmo składa się z góra 5 elementów, jak zastosujesz filtr z falą to częstotliwość będzie stała jak "drut"
teraz co do tego schematu:
podstawowa sprawa to należy zdemodulowany sygnał podać na komparator który wytnie stany nieustalone i zrobi z tego sygnał cyfrowy o prawidłowych zboczach.
układ z rysunku , nie obrażcie się , nigdy nie zadziała przy chociażby 5 procentowej pewności, procesor będzie dostawał tylę śmieci, że zgłupieje. Praw transmisji szeregowej nie można olewać, procesor musi mieć prawidłowy bit startu, dane i bit końca transmisji, jeżeli tego nie dostanie w ściśle określonym czasie to klapa.
Twój układ będzie "przeciągał" impulsy i "opóżniał" a to już wystarczy aby nie zadziałało.
pozdrawiam
Nom pisali już koledzy, ze bedzie mi smieci zciągało
, wymyśliłem ten patent, bo tak wydawało mi sie, że będzie najłatwiej zachować te bity stopu i staru, ale jak tak mówisz, że raczej nie ma szans to daruję sobie, chyba że masz pomysł jak to zrobić "po swojemu" na scalakach, ale aby działało? Albo robie na podczerwień, z tym już nie ma tyle problemów
, jednak, gdybyś miał pomysł jak na tym scalaku CC1000 zrobić transmisję szeregową, to oczywiście pisz.
-
czarutek
Sova, odnośnie tego wzmocnienia, to zajrzyj do "Transmitter Experiment" na:
http://hem.passagen.se/communication/fm_500.html
Powinieneś tu coś znaleźć...
P.S. Kliknij na "GO TO MENY" na dole strony.
http://hem.passagen.se/communication/fm_500.html
Powinieneś tu coś znaleźć...
P.S. Kliknij na "GO TO MENY" na dole strony.
Kto jest online
Użytkownicy przeglądający to forum: Obecnie na forum nie ma żadnego zarejestrowanego użytkownika i 59 gości
