witam,
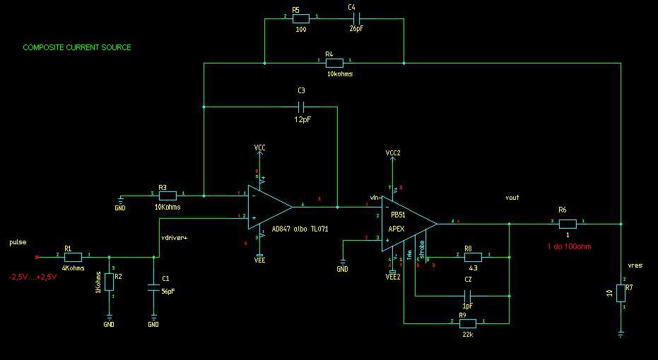
Siedze juz jakis czas nad malym ukladem ktory ma funcjonowac jako zrodlo pradu przy w miare wysokich napieciach. (patrz attachment) Moj najgorszy problem byl w uzyskaniu stabilnosci systemu. Teraz znalazlem odpowiednie wartosci komponentow przy ktorym uklad dziala w miare stabilnie. Moje pytanie to czy ktos moglby mi pomoc w teoretycznym obliczeniu stabilnosci?
Chodzi mi glownie o wplyw feedbacku C4 + R5 oraz wplyw kondensatora C3 na ogolny open loop gain. Innymi slowy mam ogromne klopoty z konstrukcja grafiki Aol i 1/Beta, poniewaz nie wiem jak tam umiescic wplyw kondensatora C3 i dlatego 1/Beta zawsze daje mi "rate of closure" wieksza niz 20db/dec.
Moje obliczone 1/Beta: pole=606kHz zero=1,2MHz
Czy ktos by mogl zycic na to okiem;)
Dziekuje,
Krzysiek
Aktyw Forum
Zarejestruj się na forum.ep.com.pl i zgłoś swój akces do Aktywu Forum. Jeśli jesteś już zarejestrowany wystarczy, że się zalogujesz.
Sprawdź punkty Zarejestruj sięstabilizacja ukladu typu "composite"
Moderatorzy:Jacek Bogusz, Moderatorzy
Kto jest online
Użytkownicy przeglądający to forum: Obecnie na forum nie ma żadnego zarejestrowanego użytkownika i 32 gości
