 
Aktyw Forum
Zarejestruj się na forum.ep.com.pl i zgłoś swój akces do Aktywu Forum. Jeśli jesteś już zarejestrowany wystarczy, że się zalogujesz.
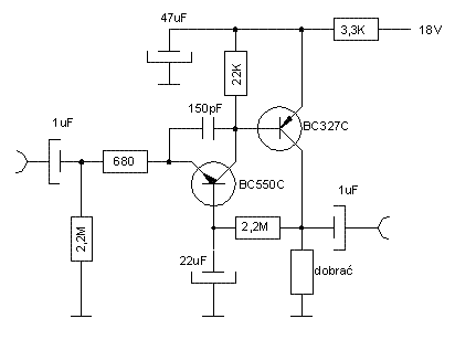
Sprawdź punkty Zarejestruj sięProjekt wzmacniacza. Zrobimy to razem?
Moderatorzy:Jacek Bogusz, Moderatorzy
- 
				cienkizanalogu
- - 
- Posty:5
- Rejestracja:19 mar 2005, o 13:43
- Lokalizacja:Wroc
Mam pewien problem. Jestem studentem EITu. Trochę się rozczarowałem, bo tam się wszystko wokół analogówki dziecje, "druty", "magnesy", te sprawy... A ja, jak mam się do analogu zabierać dostaję gęsiej skórki...
A teraz mam projekt z układów elektronicznych. Wzmacniacza na tranzystorach, o parametrach, jakie zaraz podam. O ile moje, wydawać by się mogło, skomplikowane projekty, oparte na mikrokontrolerach pokazują się w prasie elektronicznej, o tyle jeśli chodzi o analogówkę, to zupełnie odpadam. No i mam doła. Wiedza przekazywana w ramach wykładów, jest można powiedzieć, śmieszna i bezużyteczna. Macie może jakieś e-booki, albo skany, które mogłyby mi pomóc? A może wspólnie, na forum zrobimy ten projekt? Przy okazji pozostali forumowicze, jeśli tylko zechcą, nauczą się? Taka jest moja propozycja. A mi to przy okazji trochę skórę uratuje.
Wzmacniacz ma następujące parametry:
• sprzężenie zwrotne równoległe
• pierwszy stopień wzmocnienia: tranzystor NPN, w układzie wspólnej bazy.
• drugi stopień wzmocnienia: tranzystor PNP, w układzie wspólnego emitera.
• rezystancja obciążenia Rl = 6,8 k Ohm
• rezystancja generatora Rg = 1 k Ohm
• napięcie wyjściowe Uwy = 4 V
• wzmocnienie napięciowe Kusk = 50 dB
• częstotliwość dolna fd = 100 Hz
• częstotliwość górna fg = 500 kHz
• grupa tranzystorów C
To jak? Dacie radę mi jakoś pomóc?
Załączam pozdrowienia.
Strudzony student.
			A teraz mam projekt z układów elektronicznych. Wzmacniacza na tranzystorach, o parametrach, jakie zaraz podam. O ile moje, wydawać by się mogło, skomplikowane projekty, oparte na mikrokontrolerach pokazują się w prasie elektronicznej, o tyle jeśli chodzi o analogówkę, to zupełnie odpadam. No i mam doła. Wiedza przekazywana w ramach wykładów, jest można powiedzieć, śmieszna i bezużyteczna. Macie może jakieś e-booki, albo skany, które mogłyby mi pomóc? A może wspólnie, na forum zrobimy ten projekt? Przy okazji pozostali forumowicze, jeśli tylko zechcą, nauczą się? Taka jest moja propozycja. A mi to przy okazji trochę skórę uratuje.
Wzmacniacz ma następujące parametry:
• sprzężenie zwrotne równoległe
• pierwszy stopień wzmocnienia: tranzystor NPN, w układzie wspólnej bazy.
• drugi stopień wzmocnienia: tranzystor PNP, w układzie wspólnego emitera.
• rezystancja obciążenia Rl = 6,8 k Ohm
• rezystancja generatora Rg = 1 k Ohm
• napięcie wyjściowe Uwy = 4 V
• wzmocnienie napięciowe Kusk = 50 dB
• częstotliwość dolna fd = 100 Hz
• częstotliwość górna fg = 500 kHz
• grupa tranzystorów C
To jak? Dacie radę mi jakoś pomóc?
Załączam pozdrowienia.
Strudzony student.
- 
				janek11389
- - 
- Posty:682
- Rejestracja:5 cze 2004, o 10:57
Witam! Ja jako amator nie do końca Cię rozumie, z tego, co podajesz, to chyba ma być przedwzmacniacz, a raczej stopień wejściowy, jeżeli wejście ma mieć 6,8K, to na układzie OB., raczej odpada, rezystancja wejściowa tych układów jest bardzo mała, wychodzi grubo po niżej 1K, co do amplitudy czterech wolt, to na dwóch stopniach, raczej nie realne, chyba, że na lampie, napisz coś więcej i jaśniej, może, czemu to ma służyć? Co z tym generatorem, skąd on tam się wziął i po jakie licho on tam potrzebny? Jeżeli ma to być wzmacniacz napięciowy, to, dla czego wzmocnienie, podajesz w decybelach, a nie w woltach?
Pozdrawiam
			Pozdrawiam
- 
				cienkizanalogu
- - 
- Posty:5
- Rejestracja:19 mar 2005, o 13:43
- Lokalizacja:Wroc
Wiesz, sam sobie zadaję podobne pytania, które ty usiłujesz mi zadaćWitam! Ja jako amator nie do końca Cię rozumie, z tego, co podajesz, to chyba ma być przedwzmacniacz, a raczej stopień wejściowy, jeżeli wejście ma mieć 6,8K, to na układzie OB., raczej odpada, rezystancja wejściowa tych układów jest bardzo mała, wychodzi grubo po niżej 1K, co do amplitudy czterech wolt, to na dwóch stopniach, raczej nie realne, chyba, że na lampie, napisz coś więcej i jaśniej, może, czemu to ma służyć? Co z tym generatorem, skąd on tam się wziął i po jakie licho on tam potrzebny? Jeżeli ma to być wzmacniacz napięciowy, to, dla czego wzmocnienie, podajesz w decybelach, a nie w woltach?
Pozdrawiam

Dostaliśmy parametry, i rozkaz "wykonać". Tyle. Nikogo nic więcej nie interesuje.
PS. Pojęcia nie mam, do czego to może służyć. Pewnie do niczego. Tak jak większość rzeczy, których każą się nam uczyć.
Wiesz, kiedy ja zabieram się za jakiś projekt, np. do gazety, czy dla siebie, to zwykle przyświeca mi jakiś cel. Wiem, co chcę zrobić, wiem co chcę osiągnąć. A tu jest trochę inaczej.
Nie rozumiem celowości takiego nauczania... I chyba nigdy nie zrozumiem. Cóż. Polski system nauczania. Nic dodać, nic ująć. Chyba, że to tylko na naszej uczelni tak jest

Dziękuję ci za odpowiedź, jakbyś coś jeszcze wymyślił, daj mi znać.
Czarno to wszystko widzę

- 
				janek11389
- - 
- Posty:682
- Rejestracja:5 cze 2004, o 10:57
Witam! Pewnie i nauczyciel, sam nie wie, co chce i z czym się to je, z tego, co napisałeś, to widać, że gość pewnie za bardzo nie wie, z czym to się je, ja na twoim miejscu bym to wykorzystał i poszedł do niego i bym mu sam narzucił odpowiednią pracę. Przede wszystkim, musi podać, przy jakim napięciu wejściowym, ma być te 4V, chyba ze potrafisz to wyliczyć z tych 50db. Ale dla mnie to jest chore, twardo się uprzyj, że w układzie OB. Nie można zrobić 6,8K, chyba, że zrobisz to w układzie BE. To bez problemu, chyba, że chodzi mu o 680 Ohm i zapytaj się, do jakiego źródła, ma być to wejście, może coś więcej powie.
Pozdrawiam
			Pozdrawiam
- 
				janek11389
- - 
- Posty:682
- Rejestracja:5 cze 2004, o 10:57
- 
				cienkizanalogu
- - 
- Posty:5
- Rejestracja:19 mar 2005, o 13:43
- Lokalizacja:Wroc
- 
				janek11389
- - 
- Posty:682
- Rejestracja:5 cze 2004, o 10:57
Wydził WEit znaczy się, czy się mylę? Ja jestem teraz na drugim semestrze, więc za dużo jeszcze ani nie potrafię ani nie mogę powiedzieć o wydziale... Ale w pierwszym semestrze na podstawach pomiarów kilka razy zdażyło mi się zadać sobie pytanie "no fajnie, tylko po co mi to?" Faktycznie laboranci jakoś tego nigdy nie mówili, ale za to sam kilka razy się po laborce, że jednak coś mi to dało...
			Takie pytania bedziesz sobie jeszcze zadawal dlugi czas, conajmniej do wyboru specjalizacji (jesli masz z czego wybierac) + 1/2 sem. Pozniej to juz fajne rzeczy raczej (praca dypl, itp.Wydził WEit znaczy się, czy się mylę? Ja jestem teraz na drugim semestrze, więc za dużo jeszcze ani nie potrafię ani nie mogę powiedzieć o wydziale... Ale w pierwszym semestrze na podstawach pomiarów kilka razy zdażyło mi się zadać sobie pytanie "no fajnie, tylko po co mi to?" Faktycznie laboranci jakoś tego nigdy nie mówili, ale za to sam kilka razy się po laborce, że jednak coś mi to dało...
 ).
 ).Kto jest online
Użytkownicy przeglądający to forum: Obecnie na forum nie ma żadnego zarejestrowanego użytkownika i 5 gości



