Aktyw Forum
Zarejestruj się na forum.ep.com.pl i zgłoś swój akces do Aktywu Forum. Jeśli jesteś już zarejestrowany wystarczy, że się zalogujesz.
Sprawdź punkty Zarejestruj sięSchemat - prosze o pomoc
Moderatorzy:Jacek Bogusz, Moderatorzy
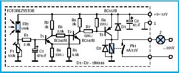
Prosze o pomoc! Potrzebuje aby ktośmi opisal załączony w pliku schemat włącznika zmierzchowego. A dokładniej dlaczego zastosowano elementy o takich a nie innych wartościach i jaka role spelniaja te elementy!!
				
			P1 - służy do ustawienia czułości (poziom oświetlenia, jaki ma włączyć układ)
R1, C1 - układ opóźniający - aby chwilowe przysłonięcie czy oświetlenie fotorezystora nie powodowało zmiany stanu układu.
T1, T2 - przerzutnik Schmitta - zmiana stanu wł/wył następuje przy innym napięciu niż wył/wł - aby tuż na granicy zadziałania układ nie głupiał.
T3 - steruje przekaźnikiem.
Diody przy przekaźniku eliminują przepięcia przy jego właczaniu i wyłaczaniu (gdy przerwiemy gwałtownie prąd płynący przez indukcyjność to cewka stara się zniwelować spadek prądu przez zwiększenie - bardzo gwałtowne - napięcia na jej końcówkach.
			R1, C1 - układ opóźniający - aby chwilowe przysłonięcie czy oświetlenie fotorezystora nie powodowało zmiany stanu układu.
T1, T2 - przerzutnik Schmitta - zmiana stanu wł/wył następuje przy innym napięciu niż wył/wł - aby tuż na granicy zadziałania układ nie głupiał.
T3 - steruje przekaźnikiem.
Diody przy przekaźniku eliminują przepięcia przy jego właczaniu i wyłaczaniu (gdy przerwiemy gwałtownie prąd płynący przez indukcyjność to cewka stara się zniwelować spadek prądu przez zwiększenie - bardzo gwałtowne - napięcia na jej końcówkach.
Kto jest online
Użytkownicy przeglądający to forum: Obecnie na forum nie ma żadnego zarejestrowanego użytkownika i 31 gości

