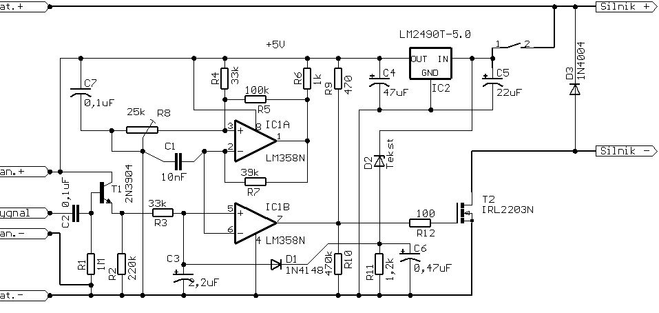
Czy ktoś by pomógł mi zaprojektować płytkę do tegorz regulatora?
Aktyw Forum
Zarejestruj się na forum.ep.com.pl i zgłoś swój akces do Aktywu Forum. Jeśli jesteś już zarejestrowany wystarczy, że się zalogujesz.
Sprawdź punkty Zarejestruj sięCzy ktoś pomoże?????
Moderatorzy:Jacek Bogusz, Moderatorzy
Czy ktoś by pomógł mi zaprojektować płytkę do tegorz regulatora?
- Krzysztof Gorski
- -

- Posty:80
- Rejestracja:29 kwie 2003, o 22:08
- Lokalizacja:Elbląg
- Kontaktowanie:
Niewiem czy to są plany z Teosa ale znalazłem juz to o co mi chodziło i płytkę i nowy schemat
http://www.capable.ca/rcstuff/esc.htm
http://www.capable.ca/rcstuff/escbec.htm
http://www.capable.ca/rcstuff/esc.htm
http://www.capable.ca/rcstuff/escbec.htm
Kto jest online
Użytkownicy przeglądający to forum: Obecnie na forum nie ma żadnego zarejestrowanego użytkownika i 24 gości
