Przestrzeń na dysku przeznaczona na załączniki jest już zapełniona.
Aktyw Forum
Zarejestruj się na forum.ep.com.pl i zgłoś swój akces do Aktywu Forum. Jeśli jesteś już zarejestrowany wystarczy, że się zalogujesz.
Sprawdź punkty Zarejestruj sięCobra1
Moderatorzy:Jacek Bogusz, Moderatorzy
- Jacek Bogusz
- -

- Posty:470
- Rejestracja:12 maja 2010, o 17:37
- Lokalizacja:Poznań
- Kontaktowanie:
Re: Cobra1
Obiecuję, że dopadnę autora - problem polega na tym, że do poniedziałku jest na urlopie. Ale zajmę się tym 
Re: Cobra1
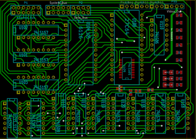
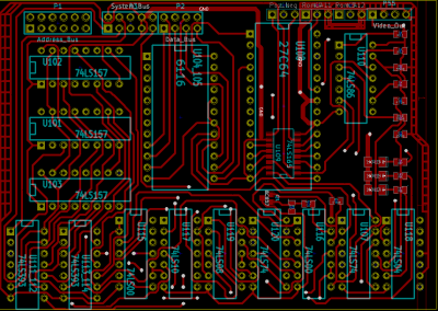
1. Czesc procesorowa.
2. Karta graficzna.
3. Uklad magnetofonowy, audio oraz wyjscie monitorowe.
4. Klawiatura.
Orginalny schemat jest troche zakrecony
- Jacek Bogusz
- -

- Posty:470
- Rejestracja:12 maja 2010, o 17:37
- Lokalizacja:Poznań
- Kontaktowanie:
Re: Cobra1
Dodawanie załączników powinno działać dla zarejestrowanych użytkowników. Aby przetestować funkcję dodałem plik. Sprawdź u siebie 
- Załączniki
-
- 2_12ev120.pdf
- (144.2KiB)Pobrany 227 razy
Re: Cobra1
Jak widac zamiast czterech 7493 dalem dwa 74393
- Jacek Bogusz
- -

- Posty:470
- Rejestracja:12 maja 2010, o 17:37
- Lokalizacja:Poznań
- Kontaktowanie:
Re: Cobra1
Nie działało. Zrobiłem, nie czekałem na programistów 
Cobra1
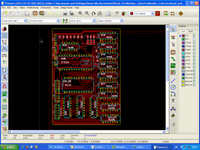
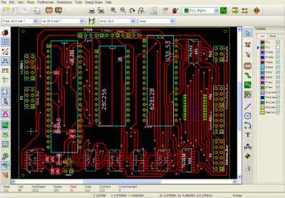
BTW to jest wstepny projekt pcb
- Załączniki
-
- Cobra1_pro.pdf
- Schemat czesci procesorowej.
- (194.74KiB)Pobrany 238 razy
-
- cobra1_gr .pdf
- Schemat czesci graficznej.
- (120.42KiB)Pobrany 254 razy
- Jacek Bogusz
- -

- Posty:470
- Rejestracja:12 maja 2010, o 17:37
- Lokalizacja:Poznań
- Kontaktowanie:
Re: Cobra1
Dobrze pamiętam, że "toto" potrafiło emulować sinclairowskie Spectrum?
Re: Cobra1
Re: Cobra1
Nie prościej, szybciej, taniej zrobić Cobrę na CPLD?
CPLD załatwi grafikę, generowanie zegara itp. Do tego Z-80, RAM statyczny, ROM.
Dodałbym też interfejs dla kart SD i/lub USB dla pamięci masowej na Vinculum2. Na Z-80 jest CPM i gdzieś mam jego źródła. Na CPM powstało sporo programów takich jak edytory teksu, arkusze kalkulacyjne, bazy danych. Na Z-80 napisałem kiedyś prosty multitascing wzorowany na Unixie, na podstawie jakieś publikacji na Motorollę 68k.
Wszystko, łącznie z Z-80, można wepchnąć do FPGA ale do będzie pewnie drogie rozwiązanie.
CPLD załatwi grafikę, generowanie zegara itp. Do tego Z-80, RAM statyczny, ROM.
Dodałbym też interfejs dla kart SD i/lub USB dla pamięci masowej na Vinculum2. Na Z-80 jest CPM i gdzieś mam jego źródła. Na CPM powstało sporo programów takich jak edytory teksu, arkusze kalkulacyjne, bazy danych. Na Z-80 napisałem kiedyś prosty multitascing wzorowany na Unixie, na podstawie jakieś publikacji na Motorollę 68k.
Wszystko, łącznie z Z-80, można wepchnąć do FPGA ale do będzie pewnie drogie rozwiązanie.
Ostatnio zmieniony 12 lip 2017, o 08:08 przez r-mik, łącznie zmieniany 2 razy.
Re: Cobra1
Jak pamiętam, w planach była emulacja na poziomie Basica. Oczywiście o kolorze czy grafice hi-res nie było mowy, choć w planach faktycznie były liczne rozszerzenia (grafika, dźwięk na AY-8910, programator eprom). Jak pamiętam pojawiło się jedno rozszerzenie - dalekopis w roli drukarki.Dobrze pamiętam, że "toto" potrafiło emulować sinclairowskie Spectrum?
Basice były zdaje się dwa. Do jednego nawet nabyłem książkę. Być może autor Bascoma wzorował się tym Basicem, bo w jednej linii mogła znajdować się jedna instrukcja (tak jest np w Bascom przy dodawaniu zmiennoprzecinkowym).
To co mi się podobało w Cobrze, to podział pliku na taśmie, na krótkie rekordy (zdaje się 32 bajty) z własną CRC. W razie błędu ładowania wystarczyło trochę cofnąć taśmę i operację powtórzyć a nie jak w przypadku innych komputerów domowych w tamtych czasach rozpoczynać ładowanie od nowa. Niestety szybkość transmisji była mała jak na tamte czasy.
PS
32 bajty w rekordzie to miał CA-80.
Ostatnio zmieniony 13 lip 2017, o 22:07 przez r-mik, łącznie zmieniany 1 raz.
Cobra1 "Miecio"
...Na CPM powstało sporo programów takich jak edytory teksu, arkusze kalkulacyjne, bazy danych ...
Wstepny projekt pcb procesora
Btw. Zamieszczam schemat czesci procesorowej z pamiecia 628128 czy moje uproszczenia bede dzialac przekanam sie po zrobieniu pcb
- Załączniki
-
- cobra1_proc_sch.pdf
- Schemat czesci procesorowej.
- (84.4KiB)Pobrany 237 razy
Kto jest online
Użytkownicy przeglądający to forum: Obecnie na forum nie ma żadnego zarejestrowanego użytkownika i 29 gości
