Znaleziono 32 wyniki
- 19 lis 2013, o 23:26
- Forum: Elektronika - tematy dowolne
- Temat: Problem z tranzystorem
- Odpowiedzi: 36
- Odsłony: 35677
Re: Problem z tranzystorem
untitled.png http://img807.imageshack.us/img807/2598/epgifgr.gif Zrob polaczenia jak na schemacie. Jako zasilanie mozesz uzyc dwóch zestawow bateri 4.5 - 6V ( jedna bateria do zasilania diody nadawczej a druga do diody podlaczonej do tranzystora CNY17 przez opornik ) ktore maja nie byc ze soba pola...
- 16 lis 2013, o 16:10
- Forum: Elektronika - tematy dowolne
- Temat: Problem z tranzystorem
- Odpowiedzi: 36
- Odsłony: 35677
Re: Problem z tranzystorem
untitled.png http://img807.imageshack.us/img807/2598/epgifgr.gif Jesli masz uklad tak podlaczony jak na rysunku to masz go odwruconego o 180 stopni. Jesli masz dobrze wstawiony to daj na wejsciu zamiast 3V 5V :idea: Jesli dalej nie dziala to sprawdz jaki plynie prad przez diody dobrze jakby bylo 5 ...
- 16 lis 2013, o 01:08
- Forum: Elektronika - tematy dowolne
- Temat: Problem z tranzystorem
- Odpowiedzi: 36
- Odsłony: 35677
Re: Problem z tranzystorem
Uprosciłem schemat z http://sklep.avt.pl/p/pl/1025/uklad+ste ... ntazu.html
I zrobiłem coś takiego: No ale nie działa, gdzie jest błąd?
Dodam że sprawdzałem na dwóch bateriach AA a nie na podłonczeniu do portu
I zrobiłem coś takiego: No ale nie działa, gdzie jest błąd?
Dodam że sprawdzałem na dwóch bateriach AA a nie na podłonczeniu do portu
- 15 lis 2013, o 23:04
- Forum: Elektronika - tematy dowolne
- Temat: Problem z tranzystorem
- Odpowiedzi: 36
- Odsłony: 35677
Re: Problem z tranzystorem
czyli najlepiej dodać jakiś transoptor tylko jaki?
- 14 lis 2013, o 23:45
- Forum: Elektronika - tematy dowolne
- Temat: Problem z tranzystorem
- Odpowiedzi: 36
- Odsłony: 35677
Re: Problem z tranzystorem
wymieniłem wszystkie parametry jakie znam. nie wiem ile przekaźnik (RM96P) pobiera ale wiem że zasilacz którego chce użyć ma właśnie 300mA. Bardziej interesuje mnie bezpieczeństwo portu LPT niż tranzystora 
- 14 lis 2013, o 23:14
- Forum: Elektronika - tematy dowolne
- Temat: Problem z tranzystorem
- Odpowiedzi: 36
- Odsłony: 35677
Re: Problem z tranzystorem
Z tego co rozumiem ma to wyglądać tak:
Chociaż coś mi nie pasuje ten rezystor 47k
- 14 lis 2013, o 22:51
- Forum: Elektronika - tematy dowolne
- Temat: Problem z tranzystorem
- Odpowiedzi: 36
- Odsłony: 35677
Re: Problem z tranzystorem
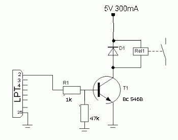
Co sądzicie o tym schemacie (i o zawartych w nim wartościach)
- 14 lis 2013, o 22:47
- Forum: Elektronika - tematy dowolne
- Temat: Problem z tranzystorem
- Odpowiedzi: 36
- Odsłony: 35677
Re: Problem z tranzystorem
Te 3,1 to w jakich jednostkach mierzyłeś? Bo boję się że w woltach. No w woltach, Koledzy Cię pytają o prąd, Ty podajesz napięcie... naprawdę zanim zaczniesz coś robić dalej, weź jakąś książkę i poczytaj trochę, bo możesz zrobić krzywdę sobie lub Twoim zabawkom. Oj pomieszało mi się, do tej pory li...
- 14 lis 2013, o 20:35
- Forum: Elektronika - tematy dowolne
- Temat: Problem z tranzystorem
- Odpowiedzi: 36
- Odsłony: 35677
Re: Problem z tranzystorem
oglądałem klika schematów i nigdy się nie spotkałem z rezystorem między bazą a emiterem, jaką ma pełnić funkcje? (o diodzie pamiętam)
- 12 lis 2013, o 21:37
- Forum: Elektronika - tematy dowolne
- Temat: Problem z tranzystorem
- Odpowiedzi: 36
- Odsłony: 35677
Re: Problem z tranzystorem
To jak przed podłączeniem do LPT sprawdzić czy na układ jest poprawnie zlutowany itp. ? (nie chciałbym by 5v poleciało mi do portu ) Myślałem że zastosowanie baterii to dobry i bezpieczny sposób Dodano po namyśle: Te 3,1 to w jakich jednostkach mierzyłeś? Bo boję się że w woltach. Może zanim spalisz...
- 12 lis 2013, o 20:53
- Forum: Elektronika - tematy dowolne
- Temat: Problem z tranzystorem
- Odpowiedzi: 36
- Odsłony: 35677
Re: Problem z tranzystorem
jak to duży prąd? Docelowo ma chce sterować przekaźnikiem z portu LPT. Przekaźnik potrzebuje 5V a port daje 3,7V. Dlatego sprawdzałem na 3V i 4,5V
- 11 lis 2013, o 23:34
- Forum: Elektronika - tematy dowolne
- Temat: Problem z tranzystorem
- Odpowiedzi: 36
- Odsłony: 35677
Re: Problem z tranzystorem
prąd bazy to 3,1
Zresztą zasiliłem baze z dwóch baterii AA a jako te 4,5V są trzy baterie AA
Zresztą zasiliłem baze z dwóch baterii AA a jako te 4,5V są trzy baterie AA
- 11 lis 2013, o 23:23
- Forum: Elektronika - tematy dowolne
- Temat: Problem z tranzystorem
- Odpowiedzi: 36
- Odsłony: 35677
Re: Problem z tranzystorem
no są dwa zródła zasilnai 3 i 4,5V (niepotrzebnie oznaczyłem na rysunku które GND jest którego zasilania to chyba CIę zmyliło)
No na baze jest 3V.
No niepomyślałem żeby obciążyc układ
No na baze jest 3V.
No niepomyślałem żeby obciążyc układ
- 11 lis 2013, o 22:53
- Forum: Elektronika - tematy dowolne
- Temat: Problem z tranzystorem
- Odpowiedzi: 36
- Odsłony: 35677
Re: Problem z tranzystorem
No nie poszedł dymek
Dodano po namyśle:
Dodano po namyśle:
A skąd ten spadek? Na razie sprawdzam i bawię się więc używam bateriiPewnie masz spadek napięcia zasilającego.
- 11 lis 2013, o 22:09
- Forum: Elektronika - tematy dowolne
- Temat: Problem z tranzystorem
- Odpowiedzi: 36
- Odsłony: 35677
Problem z tranzystorem
Witam, na początku powiem że dopiero zaczynam i jestem zielony. Mam następujący problem: Mam tranzystor bc 546B. Potrzebuje aby po otrzymaniu 3v przepuszał 4,5v. Robie tak: Do bazy podłanczam +3V do emitera oba GND no i sprawdzając miernikiem na Kolektorze i +4,5V otrzymuje ok.2,8V a powinienem chyb...
- 8 lis 2013, o 23:39
- Forum: Elektronika - tematy dowolne
- Temat: sterowanie ledami
- Odpowiedzi: 46
- Odsłony: 35251
Re: sterowanie ledami
a tak z ciekawość to nie ma do kupienia jakiegoś scalaka którego nietrzeba programować a pełni podobną funkcje czyli zasilamy go stale a jak dostanie impuls to przekazuje zasilanie na jakiś styk a jak ponownie to zdejmuje zasilanie. Dodano po namyśle: Ja u siebie testowałem z zasilacza i hula. Fakt ...
- 8 lis 2013, o 22:36
- Forum: Elektronika - tematy dowolne
- Temat: sterowanie ledami
- Odpowiedzi: 46
- Odsłony: 35251
Re: sterowanie ledami
Na pewno jest poprawne ale tego coś nie mogę zrozumieć.
Na razie wydedukowałem że chłopskim językiem to przez kondensator przepływa prąd dopiero jak osiągnie on swoją pojemność? Tylko co to daje w tym układzie?
no ja chce się zabezpieczyć używając prądu z baterii a nie z zasilacza
Na razie wydedukowałem że chłopskim językiem to przez kondensator przepływa prąd dopiero jak osiągnie on swoją pojemność? Tylko co to daje w tym układzie?
no ja chce się zabezpieczyć używając prądu z baterii a nie z zasilacza
- 8 lis 2013, o 21:05
- Forum: Elektronika - tematy dowolne
- Temat: sterowanie ledami
- Odpowiedzi: 46
- Odsłony: 35251
Re: sterowanie ledami
no to będą eksperymenty bo chyba nie rozumiem zasady działania bo nie dokonca rozumiem to co piszą o kondensatorach
- 8 lis 2013, o 20:40
- Forum: Elektronika - tematy dowolne
- Temat: sterowanie ledami
- Odpowiedzi: 46
- Odsłony: 35251
Re: sterowanie ledami
no mam nadzieje że niczego nieprzeoczyłem, zresztą chce kupić troche rzeczy na wyrost więc jakoś to będzie
Dodano po namyśle:
Tak analizując schemat nie jestem przekonany co do tego połączenia na którym jest R300 jaką ma pełnić role ta część układu?
Dodano po namyśle:
Tak analizując schemat nie jestem przekonany co do tego połączenia na którym jest R300 jaką ma pełnić role ta część układu?
- 8 lis 2013, o 18:44
- Forum: Elektronika - tematy dowolne
- Temat: sterowanie ledami
- Odpowiedzi: 46
- Odsłony: 35251
Re: sterowanie ledami
dopiero jutro ide do sklepu i przed lutowaniem bym czytał kierunki podłonczenia 