Znaleziono 13 wyników
- 8 lip 2011, o 11:06
- Forum: Live sound, gitara, nagłośnienie, światło, instalacje
- Temat: Aktywny Equalizer do gitary basowej
- Odpowiedzi: 23
- Odsłony: 30835
Re: Aktywny Equalizer do gitary basowej
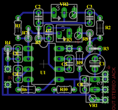
Poprawiłem płytkę i w ostatecznej wersji wygląda tak: pcbsmd.png 2_3000a.png nie jest to jeszcze ideał ale wszystko jest rozmieszczone w miarę równo i wygląda względnie kulturalnie. Zdecydowałem, że wszystkie elementy będą SMD poza układem scalonym, będzie mi wygodniej lutować. Płytka ma wymiar 2.8c...
- 7 lip 2011, o 00:21
- Forum: Live sound, gitara, nagłośnienie, światło, instalacje
- Temat: Aktywny Equalizer do gitary basowej
- Odpowiedzi: 23
- Odsłony: 30835
Re: Aktywny Equalizer do gitary basowej
Dzięki za sugestie teraz układ wygląda tak, jeśli jest coś do poprawy to wskazówki są mile widziane
- 6 lip 2011, o 14:14
- Forum: Live sound, gitara, nagłośnienie, światło, instalacje
- Temat: Aktywny Equalizer do gitary basowej
- Odpowiedzi: 23
- Odsłony: 30835
Re: Aktywny Equalizer do gitary basowej
Niektóre elementy są za blisko siebie. Np. C1 i R3, R8 i VR3. R3 odsunąłem od C1 tak samo jak R8 od VR3 R10 możesz umieścić poziomo tak jak R6 Nie rozumiem dlaczego tak miałoby być lepiej :( Na górze przesuń R1 i C2 na lewo i C3 i R2 na prawo. Odsuń C7 i R3 na lewo i przysuń VR2 do VR3 R1 i C2 oraz...
- 5 lip 2011, o 15:34
- Forum: Live sound, gitara, nagłośnienie, światło, instalacje
- Temat: Aktywny Equalizer do gitary basowej
- Odpowiedzi: 23
- Odsłony: 30835
Re: Aktywny Equalizer do gitary basowej
Trochę poprawiłem ta płytkę, teraz wygląda tak: pcb2.png Co do miniaturowych footprintow to są wstawione celowo, wszystkie potki będą na kablach, zaprojektowanie płytki z potkami na pcb tak żeby to pasowało do gitary na razie mnie przerasta. Co do wykonania płytek to zrobię je w domu metoda termo-tr...
- 2 lip 2011, o 18:27
- Forum: Live sound, gitara, nagłośnienie, światło, instalacje
- Temat: Aktywny Equalizer do gitary basowej
- Odpowiedzi: 23
- Odsłony: 30835
Re: Aktywny Equalizer do gitary basowej
Chciałem zrobić tego Barcusa, najpierw wersji podłogowej na osobnych potencjometrach bass i treble a jakby przeszło testy i zabrzmiało to bym to wcisnął w gitarę z jednym podwójnym potencjometrem, ale, że pcb wygląda jak nie przymierzając kupa to proszę aby ktoś coś z tym zrobił. A jak nie ma chętny...
- 1 lip 2011, o 16:03
- Forum: Live sound, gitara, nagłośnienie, światło, instalacje
- Temat: Aktywny Equalizer do gitary basowej
- Odpowiedzi: 23
- Odsłony: 30835
Re: Aktywny Equalizer do gitary basowej
A może jakiś układ z tej paczki się nada?
- 1 lip 2011, o 09:27
- Forum: Live sound, gitara, nagłośnienie, światło, instalacje
- Temat: Aktywny Equalizer do gitary basowej
- Odpowiedzi: 23
- Odsłony: 30835
Re: Aktywny Equalizer do gitary basowej
Znalazłem jeszcze takie schematy, może któryś się nada lepiej niż ten mój.
Mam gitarę z pasywnymi przystawkami TwinJazz i PB, który schemat będzie dla niej najlepszy?
Mam gitarę z pasywnymi przystawkami TwinJazz i PB, który schemat będzie dla niej najlepszy?
- 29 cze 2011, o 18:43
- Forum: Uwagi o naszym Forum i stronie EP
- Temat: Nowe forum - uwagi, opinie, wrażenia...
- Odpowiedzi: 90
- Odsłony: 112220
Re: Nowe forum - uwagi, opinie, wrażenia...
Próbując wejść do działu: "Live sound, gitara, nagłośnienie, światło, instalacje" otrzymuje taki komunikat: "Nie masz uprawnień do przeglądania wątków w tym dziale." Czy tylko ja mam ten problem czy ta funkcja również nie została aktywowana?
- 29 cze 2011, o 09:53
- Forum: Live sound, gitara, nagłośnienie, światło, instalacje
- Temat: Aktywny Equalizer do gitary basowej
- Odpowiedzi: 23
- Odsłony: 30835
Re: Aktywny Equalizer do gitary basowej
Mam nadzieje, ze nie proszę o zbyt dużo ale czy mógłbyś mi te zmiany nanieść na schemat chociażby w paincie? Byłbym bardzo wdzięczny.
Wziąłem się do roboty i jeśli wszystko dobrze zrozumiałem i nie dałem gdzieś dupy to powinno być dobrze.
Teraz to wygląda tak:
Wziąłem się do roboty i jeśli wszystko dobrze zrozumiałem i nie dałem gdzieś dupy to powinno być dobrze.
Teraz to wygląda tak:
- 28 cze 2011, o 10:38
- Forum: Live sound, gitara, nagłośnienie, światło, instalacje
- Temat: Aktywny Equalizer do gitary basowej
- Odpowiedzi: 23
- Odsłony: 30835
Re: Aktywny Equalizer do gitary basowej
Ja mam podwójnego Telpoda 47K wyciągniętego z jakiegoś decka. Zostają mi trzy możliwości: 1) Kupić garść potków 100K lin, rozwalić tego Telpoda 2x47K log i spróbować samemu zrobić podwójnego potka. 2) Zamówić gotowy potencjometr podwójny 2x100K MECa za 120 zł :o 3) Albo kupić gotowy układ ARTECA też...
- 27 cze 2011, o 17:13
- Forum: Live sound, gitara, nagłośnienie, światło, instalacje
- Temat: Pickupy gitarowe: mity i fakty
- Odpowiedzi: 17
- Odsłony: 62879
Re: Pickupy gitarowe: mity i fakty
Ja mam też jedno pytanie, który przetwornik po rozłączeniu cewek będzie bardziej zbliżony dźwiękowo do oryginalnego Jazz bassa? Stacked humbucker czy Twin Jazz?
- 27 cze 2011, o 16:27
- Forum: Live sound, gitara, nagłośnienie, światło, instalacje
- Temat: Aktywny Equalizer do gitary basowej
- Odpowiedzi: 23
- Odsłony: 30835
Re: Aktywny Equalizer do gitary basowej
Chodzi o coś takiego, jeden potek z dwoma rdzeniami dla niezależnej regulacji bas/treble tak jak w układach fabrycznych np. wspomnianego wcześniej MECa http://www.guitarnucleus.com/gnstore/elec/GN4585EL-525_meas.jpg znalazłem jeszcze coś takiego, nie jest to drogie tylko nie wiem jak się sprawdzi ht...
- 27 cze 2011, o 14:01
- Forum: Live sound, gitara, nagłośnienie, światło, instalacje
- Temat: Aktywny Equalizer do gitary basowej
- Odpowiedzi: 23
- Odsłony: 30835
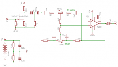
Aktywny Equalizer do gitary basowej
Na wstępie pragnę się z wszystkimi przywitać oraz z każdym z osobna. Nie mam wykształcenia elektronicznego, dlatego mam problem z tym prostym układem a mianowicie chce zbudować aktywny equalizer do pasywnych przystawek basowych, poczyniłem już pewne kroki i wyszło coś takiego: http://obrazki.elektro...